糖尿病足
一、2型糖尿病概述
2型糖尿病是最常見的糖尿病類型,又稱成人發病型糖尿病。該病是由遺傳因素、免疫功能紊亂、微生物感染及其毒素、自由基毒素、精神因素等各種致病因子作用於機體導致胰島功能減退、胰島素抵抗等而引發的糖、蛋白質、脂肪、水和電解質等一系列代謝紊亂綜合征,從而出現血糖水平持續升高,典型病例可出現多尿、多飲、多食、消瘦等表現,即「三多一少」症狀,糖尿病(血糖)一旦控制不好會引發併發症,導致腎、眼、足等部位的衰竭病變,且目前現行療法無法治癒。
2型糖尿病病因複雜,凡不能明確診斷為其他類型糖尿病(1型糖尿病、特殊類型糖尿病、妊娠期糖尿病),都可以暫時歸為2型糖尿病。2型糖尿病多在35~40歲之後發病,占糖尿病患者90%以上。患者體內產生胰島素的能力並非完全喪失,有的患者體內胰島素甚至產生過多,但胰島素的作用效果卻大打折扣,因此患者體內的胰島素是一種相對缺乏。
2型糖尿病是一種終身疾病,傳統醫學無法從根本上治癒,但可以通過長期控制血糖,防止各種並發病的發生,使病情得於緩解,但如果沒能長期將血糖控制在達標狀態,這就相當於人的各種組織器官都「泡」在糖水裡,可想而知會發生各種嚴重的併發症。
二、糖尿病併發症
糖尿病併發症包括急性併發症和慢性併發症兩種,其中視網膜症、腎病和神經障礙發病率最高,被稱為糖尿病的三大併發症。一旦血糖控制不好會引發併發症導致腎、眼、足等部位的衰竭病變,且目前現行療法無法治癒。
急性併發症:
酮症酸中毒(DKA):是胰島素嚴重缺乏,升糖激素(胰高血糖素等)不適當升高引發的高血糖危象。2型糖尿病患者發升DKA的傾向較小,但在某些誘因(急性感染、胰島素不適當的減量或停藥、飲食過量或不足、酗酒、精神刺激等)下可出現,若未及時救治會危及生命。
高滲高血糖狀態(HHS):HHS好發於老年2型糖尿病患者,也是高血糖危象之一,HHS起病隱匿,常在急性感染、水攝入不足等誘因下發生,主要表現為嚴重失水(口唇乾裂、血壓下降、休克)和意識障礙。
慢性併發症:
糖尿病視網膜病(DRP):病史超過15年的糖尿病患者發生率高達78%,是最常見的糖尿病微血管併發症,嚴重者可致失明。
糖尿病腎病:高血糖可以破壞腎臟中的小血管,患者會出泡沫尿、腿部或全身腫脹等症狀。
動脈粥樣硬化:可引髮冠心病、高血壓,累及下肢動脈時會出現下肢發涼、疼痛、間歇性跛行。
糖尿病神經病變:肢端麻木、針刺感、燒灼感、感覺減退等。
糖尿病皮膚病變:皮膚出現大皰、暗紅色小丘疹、卵圓形斑塊等。
感染:如皮膚黏膜感染、膀胱炎、腎盂腎炎、氣腫性膽囊炎、結核病等,糖尿病患者發生感染的概率遠高於正常人群,且易反覆發生,經久不愈。
糖尿病足:主要由下肢神經病變和血管病變加以局部受壓甚而損傷所致,患者足部的感覺減退,受傷時難以察覺,小的劃傷和水皰也可能會導致潰瘍、感染、壞死,重者出現壞疽。
三、UCF修復糖尿病足原理:
UCF全陣列細胞因子的工作原理是「逆轉身體細胞衰老」。2型糖尿病是身體細胞對胰島素敏感性的下降。這種下降是由生活方式和年齡增長造成的。UCF全陣列細胞因子可刺激細胞再生,糾正胰島素敏感性不足。
這一過程(以及身體衰老過程中的許多其他過程)都是由於人體干細胞群有效修復能力的下降。與身體其他部分的細胞相似,這些干細胞由於衰老過程而受損或沉睡。UCF細胞因子進入人體後可瞬間激活體內沉睡的干細胞,進行自我靶向修復。
同時,糖尿病併發症——糖尿病足,主要是由於遠端肢體缺血引起糖尿病性潰瘍及局部潰爛。UCF全陣列細胞因子含有刺激新生血管生長的細胞因子(VEGF),因此,UCF全陣列細胞因子對於糖尿病併發症——糖尿病足亦有較好的修復效果。
1、來自「零歲」生命的最強大的修復能力——UCF
PURECELL首席科學家UCF細胞因子專利發明人Andrew French教授通過實驗發現,越年輕的血液,細胞因子的陣列越優異。新生兒臍帶血中提取的細胞因子陣列主要作用於生命體的生長和修復,而成年人的血液細胞因子則主要趨向於炎症和細胞衰老。因此,UCF細胞因子國際專利產品的原材料採用臍血血漿。來自「零歲」生命的最優的細胞因子組合陣列。
2、激活喚醒人體自身干細胞發揮修復作用的金鑰匙
人體強大的修復能力來自於自身干細胞發揮的修復功能,隨著年齡的增漲,人體內干細胞大量沉睡休眠,從而加速衰老和相關疾病的產生,重要的是從源頭激活人體內自身干細胞進行自我靶向修復,調節身體各項生理機能。
3、調節人體內分泌系統
機體是由諸多系統組合而成的結構和功能性整體,廣泛分佈的神經、免疫及內分泌三大系統則起著調節各系統功能的活動,參與機體防禦及控制機體的生長和發育等重要作用。
糖尿病是一種慢性代謝性疾病,與人體內分泌系統功能紊亂有著密切聯繫,UCF全陣列細胞因子的強大修復再生作用,可不同程度的調節內分泌系統功能,糾正體內代謝異常,從一定程度上消除2型糖尿病症狀,有效防止急、慢性糖尿病併發症的產生,並有效改善糖尿病足的症狀。
4、UCF細胞因子的安全性、有效性
UCF從生產到銷售擁有澳大利亞政府批准的一系列合法資質,全流程通過國際最高質量檢測標準檢測認證。UCF細胞因子專利產品經證實具有良好的修復效果,無任何副作用和排異反應。
四、UCF修復糖尿病足案例:
案例一:
病情描述:H先生是一家大型製藥公司老闆,長期高強度的工作壓力和精神壓力,多年來不僅患有糖尿病,並且還患有長達5年以上的高血壓病史,需要常年服用降糖藥和降壓藥控制血糖和血壓值。
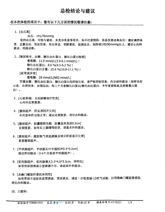
病情診斷:根據H先生2017年的身體檢查指標顯示,糖化血紅蛋白高達8.6%,葡萄糖高達11.9mmol/L,糖化白蛋白含量高達25.6%。多年的糖尿病病史,已引發了併發症-糖尿病足,引起腳面潰爛,並已有往腿部延伸的跡象。

2017年8月11日H先生的體檢報告
UCF修復方案:2017年8月,由PURECELL首席醫療專家Dr. Ian Chinsee根據H先生的體檢報告及身體健康狀況為其制定了UCF修復方案。同月,H先生在家人的陪伴下進行了一次UCF全身抗衰老修復。

2017年8月H先生進行UCF全身修復
修復效果反饋:在H先生進行一次UCF全身修復後,不僅改善了高血壓的狀況,同時因為H先生是全身修復,UCF中含有刺激新生血管生長的細胞因子,對於因遠端肢體缺血而引起的糖尿病性潰瘍及局部潰爛有較好的修復作用。因此,H先生的糖尿病足得到了有效控制和改善,至今未復發。

